The ACS Style Guide has always been a classic handbook for scientific publication. But in 2020, it was revised and expanded as the ACS Guide to Scholarly Communication. The ACS Guide to Scholarly Communication not only provides students, researchers, educators, and librarians with professional guidance, it also helps researchers at different stages of their careers to respond to the evolving […]

When a manuscript has been submitted to a journal and complies with all submission standards of the journal, the editor-in-chief will make the first review decision on whether to reject the manuscript or transfer it to an associate editor-in-chief, who is often chosen on the basis of his/her fields of expertise and sometimes other factors such as his/her workload. After accepting the transferred manuscript, the associate editor-in-chief shall decide whether to assign the manuscript to an external reviewer on the basis of his/her first review decision, and make a final decision on accepting or rejecting publication of the manuscript by going through the procedures including external reviewer reporting, etc.
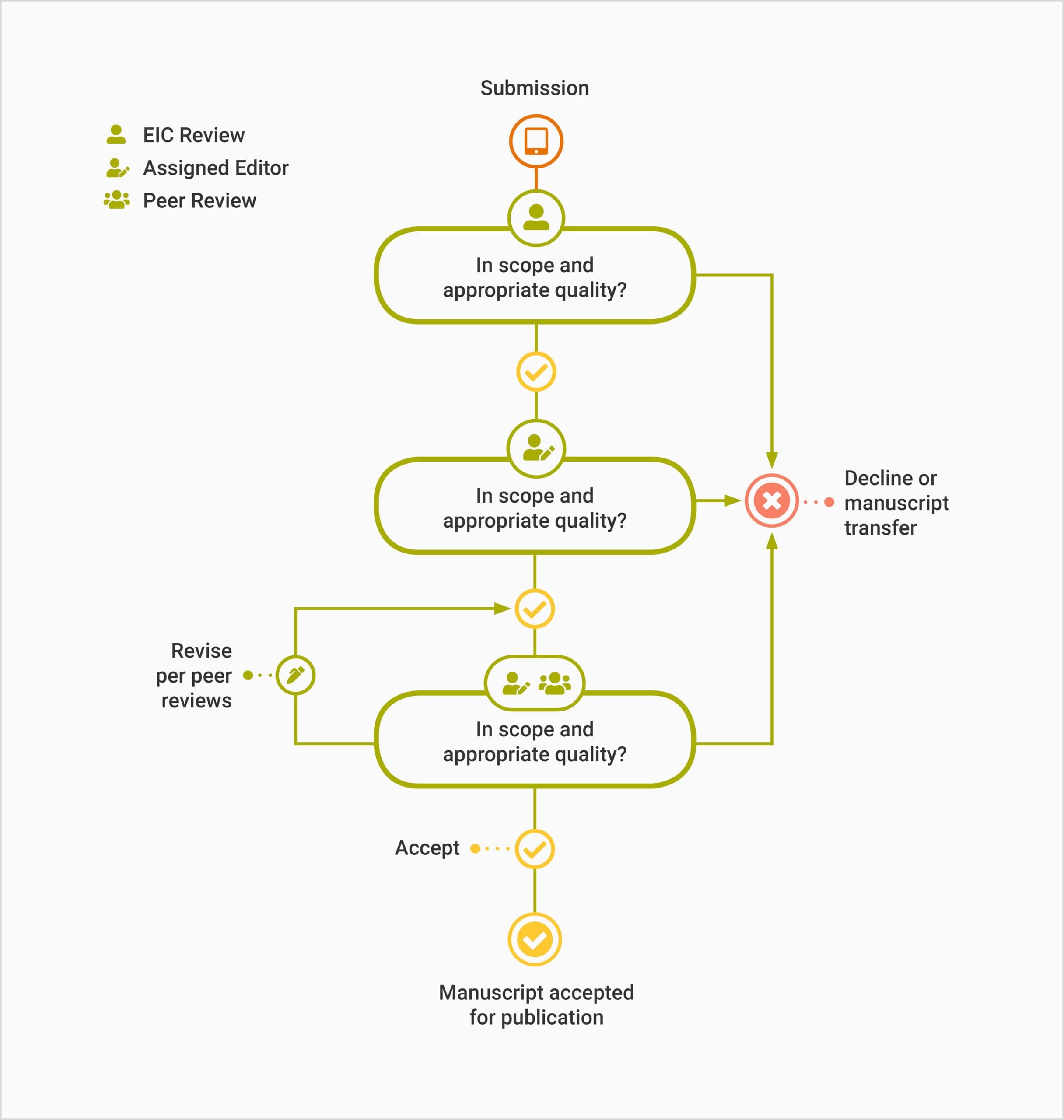
When a manuscript is submitted to a journal and meets all the submission criteria, the journal’s editorial team must make an initial decision: to decline the submission or to assign it to an editor who will then move it through the necessary steps to a final decision, including accepting the manuscript for publication. Editors are generally assigned on the basis of subject expertise, but sometimes workload and availability play a role. The assigned editor then reviews the manuscript and either declines the submission, recommends the manuscript be transferred to another journal, or assigns the manuscript to be peer reviewed.
Learn More About the Peer Review Process

Perhaps you’re already familiar with the peer review process, but many scholars still need to learn how to respond to review feedback, especially when a paper is rejected.
Review Feedback
After accepting an invitation to review a submission, a reviewer is allowed anywhere between several days to twoweeks, depending on the journal, to provide written comments, which can fall into twocategories: (1) comments that are only for the editor and (2) comments that are shared with the authors. The first type of feedback, comments for the editor only, should be restricted to expressing concerns about potential ethical violations. They should not include comments on the quality of the manuscript.
Reviewers evaluate submissions based on how well the authors answered their research questions, whether the conclusions and implications were appropriately derived from the results and findings, whether suitable techniques and methods were used, and whether the research advances the field. Perhaps an even more critical role of reviewers is to evaluate whether the arguments presented by the authors are sufficient and effective enough to inform and convince a typical reader of the value of the published work. Reviewers ensure the authors meet the standards of the discipline and the results and conclusions are warranted, and ultimately help maintain the integrity of the science.
Handling Rejection
Every scholar has to learn to deal with rejection in a professional and constructive manner. In the video, ACS editors share their tips for handling rejection and how to bounce back.
)
How to Become an Excellent Reviewer
ACS Publications has created a free online training course to assist both new and experienced reviewers in mastering the core ideas of the review process. The ACS Reviewer Labwas designed by ACS editors, leading researchers, and ACS Publications staff. The six interactive modules provide practical guidance and real-life situations to help recognize ethical issues, to better understand the criteria for a review, and to formulate and write an effective evaluation. The six modules are as follows: (1) Introduction to Peer Review; (2) Ethics in Peer Review; (3) Preparing for Review; (4) Assessing Significance and Technical Quality; (5) Assessing Presentation and Readiness for Publication; and (6) Writing Your Review. The modules include exercises to test knowledge, videos, downloadable summary sheets, and a final assessment. The site requires a valid ACS ID, but registration and usage are free; the content is available in several languages.
The Importance of Obtaining Peer Review Credit
Providing professional service to one’s research community is an important part of a researcher’s job description. When being considered for promotion or undergoing merit evaluations, individuals need to document their contributions to the scientific community as reviewers. In some instances, providing a list of journals and the number of manuscripts that have been reviewed is enough. In other cases, more formal tracking of an individual’s service may be needed.
Reviewers of ACS Publications journal articles can now receive public acknowledgment of their work, thanks to a collaboration with ORCID(Open Researcher and Contributor ID). Reviewers will be able to get credit through their ORCID profile, without revealing which article they’ve reviewed.